1

雾化时间多久最佳?盘点 8 个关于雾化吸入最容易忽略的问题!

发布时间:

2023-09-06


雾化吸入相比其他给药途径,具有起效迅速、局部药物浓度高、全身不良反应少等优点,但因我们认识不足导致长期以来存在诸多不规范之处,不仅影响治疗效果,更可能带来医疗隐患。因此,有必要对雾化吸入疗法进行全面深入的了解。

一、雾化吸入何时做?时间越长越好吗?

雾化时机:1、推荐餐前进行,避免雾化颗粒刺激气道,引起恶心、呕吐等反应;2、夜间睡前可安排一次,可减少迷走神经兴奋引起的刺激性咳嗽,利于夜间睡眠。

雾化时间:临床实操中雾化时间一般以药液完全雾化完或雾量明显减小为结束时间点,但绝非时间越长越好,因为时间过长可使部分患者依从性变差,同时有引起气道黏膜水肿,气道阻力增加及诱发支气管痉挛等的可能性,甚至可因吸入过多水雾引起肺水肿;而时间短则往往使药液不能充分雾化。护理教科书中推荐雾化治疗时间 15 ~ 20 min[1]。多篇文献报道的雾化吸入时间基本遵循教科书的指导,认为 20 min 是较为理想的雾化时间。

二、雾化时对患者体位有何要求?

雾化对体位有一定要求,一要保持呼吸道通畅,使得雾化顺利进行,二要求患者病情能耐受。

建议根据患者耐受状态取半卧位或坐位,因该体位可使膈肌下降,增加呼吸深度及气体交换,更利于药物吸入气道及肺泡,但并非一概而论:如为单侧肺部病变,根据气体上行原理,建议健侧卧位,利于药物沉积患处;又如机械通气患者雾化时,要求床头抬高 30  ~  50° 后再采取健侧卧位。

值得注意的是,现已有研究表明采用端坐前倾位比传统的半卧位或坐位,更能显著增加潮气量,增加呼吸深度,提高治疗效果。但仍需更多高质量研究加以论证。

三、雾化吸入液该加到多少?稀释剂如何选择?

雾化吸入量少,吸入时间短,无法起到湿化气道、改善通气功能等作用;雾化吸入量过多, 则会导致吸入治疗时间过长,出现上文提及的不良事件。现国内外研究显示,雾化药液量不应超过雾化装置说明书要求的最大剂量,推荐每次雾化量为 4 ~ 6 mL 为宜,5 mL 为最佳。

雾化常用的稀释药物为 0.9% NaCL 或注射用水, 但有研究表明注射用水作为溶媒较 0.9% NaCL 可能会有更好的舒适度及更高的患者依从性;但有些雾化药物可以稀释,有些则不能,可参考文章《雾化吸入都能加生理盐水稀释吗?这几种药不要多此一举!》。

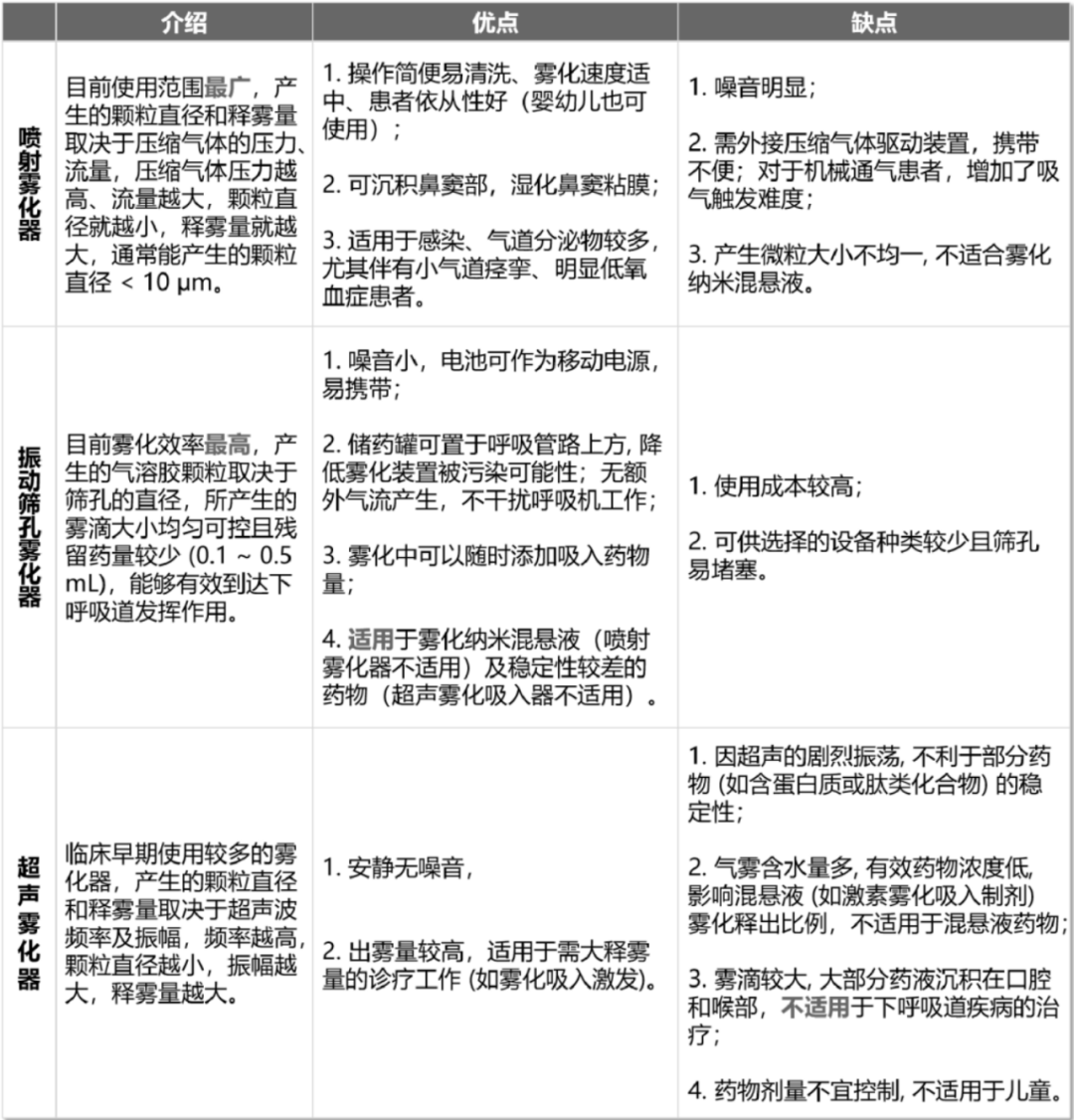
四、雾化吸入装置有哪些?有何优缺点?

目前临床常用的雾化吸入装置有喷射雾化器(据驱动原理不同, 分为空气压缩雾化器和氧气驱动雾化器)、振动筛孔雾化器及超声雾化器 3 种。

 

 

 

 

 

 

 

 

 

 

 

 

 

 

 

 

 

 

 

五、雾化吸入方式有哪些?有何优缺点?

目前临床常见的雾化吸入方式有空气压缩雾化吸入和氧气驱动雾化吸入。

 
 

 

 

 

 

 

 

 

 

 

 

 

六、雾化吸入不良事件有哪些?如何避免?

雾化治疗安全性较高,但仍难以避免会伴随一些不良事件,这些不良反应即可以由医源性所致(如药物或雾化设备引起),也可由患者本身不良习惯所致:

▶与雾化药物相关不良事件:

1. ICS:可出现口咽念珠菌感染、口腔溃疡、口干、声音嘶哑、咽喉炎、支气管痉挛等常见不良反应,罕见情况可发生丘脑-垂体-肾上腺轴抑制;

2. β2-受体激动剂:可出现骨骼肌震颤、外周血管舒张、头痛及代偿性心率增快等常见不良反应,罕见情况可发生血管神经性水肿、荨麻疹、支气管痉挛、低血压等过敏反应;   

3. 胆碱能受体拮抗剂:可出现头痛、口干、心动过速、心悸、恶心、胃肠动力障碍、尿潴留以及眼部的不良反应如瞳孔扩大、 眼压增高等常见不良反应,罕见情况可发生面部血管性痉挛,荨麻疹,喉痉挛等变态反应;

4. 乙酰半胱氨酸:可对口鼻咽部刺激,出现鼻液溢、口腔炎等;可对胃肠道刺激,出现恶心,呕吐等,甚至可使得原有胃溃疡病变加重;部分患者亦可出现支气管痉挛。

▶与雾化器及装置相关不良事件:

1. 面罩雾化时, 药物可沉积眼部, 导致眼球不适;

2. 因气溶胶温度低/密度过高、低渗及高渗气溶胶、雾化液 pH 值不当、可诱发哮喘或其他慢性气道炎性疾病发生支气管痉挛。

▶与患者自身条件相关不良事件:

因患者个人不良卫生习惯及未注重口腔护理, 可出现口腔干燥症、龋齿、口腔黏膜改变、溃疡、牙龈炎、牙周炎、味觉障碍等多种口腔疾病;

▶如何进行有效预防:

1. 治疗前:前 1 h 不进食, 并清洁口腔分泌物和食物残渣,不抹油性面膏;对于婴幼儿和儿童,建议于安静或睡眠状态下雾化,30 分钟内不进食。

2. 治疗中:如为氧气驱动, 适当调整氧流量,避免药液溅入眼内;采用合适体位(下文将提及), 并采用嘴深吸气、鼻呼气方式进行呼吸;调整雾化速度恰当,避免雾化吸入过快、过猛;如出现震颤、肌肉痉挛等, 及时停药。

3. 治疗后:面罩使用者,及时清洗颜面部雾珠,口含器使用者,及时清水或 2% ~ 4% 的碳酸氢钠溶液漱口;及时翻身拍背;对于婴幼儿和儿童,需用棉球蘸水擦拭口腔后, 再适量喂水, 特别是 ICS 使用后。

4. 雾化吸入装置:专人专用,避免交叉感染;使用后及时清洁并干燥保存。

上述可看出,如欲达治疗效果,并减少不良事件,护理人员对病人的宣教极其重要!

七、雾化药物哪些可配伍?哪些不能?

《Trissel 混合组分的稳定性》和 Trissel 的两个临床药剂学数据库 [2-3]对国内外雾化吸入药物的配伍使用情况进行了全面的总结(需注意的是:除布地奈德、沙丁胺醇、异丙托溴铵、乙酰半胱氨酸外,其他药物国内并无专用雾化吸入制剂):

 

 

 

 

 

 

 

 

 

 

 

 

 

 

 

 

 

 

 

 

 

注:无为无证据;NI 为评价配伍稳定性证据不充分,除非将来有证据证明可行;C 为有临床研究确证特定混合物的稳定性和相容性;IC 为来自生产厂家的报告确证特定混合物的稳定性和相容性;X 为有证据确认或建议,特定混合物不能配伍;CD 为配伍稳定性数据有争议。

八、常见雾化药物如何联用?

 

 

 

 

 

 

 

 

 

本文作者:海南医学院附属琼海市人民医院  李达仕

策划:美超 | 首发:丁香园呼吸时间

参考文献

[1] 李小寒,尚少梅,基础护理学 [M]. 北京:人民卫生出版社,2007:267-273

[2] TRISSEL L A,ASHWORTH L D,ASHWoRTH J.Trissel's stability of compounded formulati-ons [M].Washington,DC:Am Pharm Assoc,2005

[3] BURCHETT D K,DARKO W,ZAHRA J,et al.Mixing and compatibility guide for commonly used aerosolized medications[J].Am J Health Syst Pharm,2010,67(3):227-230

[4] 机械通气患者雾化治疗指南 [J]. 中华重症医学电子杂志 (网络版),2021,7(03):193-203

[5]Ehrmann S,Roche-Campo F,Bodet-Contentin L,et al.Aerosol therapy in intensive and intermediate care units:prospective observation of 2808 critically ill patients  [J].Intensive Care Med,2016,42(2):192-201.


内容附件

*.PDF文件点击文件名可在线访问